2016年重庆市荣昌县仁义中学中考物理一模试卷(解析版)
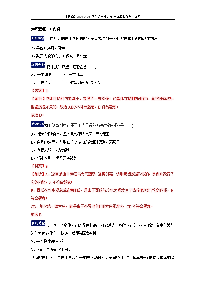
【内容简介】一、单选题(在每小题给出的四个选项中,只有一个符合题意.选对得3分,选错或不答得0分.共计32分.)
1.下列数据中最接近实际的是( )
A.蜗牛的爬行速度约为2cm/s B.一般分子的直径约为0.4nm
C.家用电脑的功率约为1000W D.一个鸡蛋的质量约为100g
【考点】速度与物体运动;质量的估测;长度的估测;电功率.
【专题】估算题.
【分析】本题根据生活中看到的现象进行估测,估测时要注意单位间的换算关系.
【解答】解:A、蜗牛每秒大约能爬行0.1cm,故爬行速度约为0.1cm/s; 故A错误;
B、分子的直径数量级约为10﹣10m;1nm=10﹣9m;故直径约为0.4nm; 故B正确;
C、家用电脑的功率约为200W左右;故C错误;
D、8个鸡蛋约为1斤,即0.5kg;故每个鸡蛋约为60g,故D错误;
故选B.
【点评】估测能力也是学生需要掌握的一种能力,对不太熟悉的事物,要凭已有的生活积累,进行合理的估测,得出符合实际的结论.
2.小光同学在游泳池边上,举着一块写有“上“字的牌子,当水面平静时,站在小光身边的小钟同学看到在水中的牌子上的情景是( )
A. B. C. D.
【考点】光的反射.
【专题】光的传播和反射、平面镜成像.
【分析】依据平面镜的成像特点,将“上“分别标出5个点,然后再做出这5个点关于镜面的对称点,然后连接,就是“上”形物体在镜中的像.
【解答】解:①分别过A、B、C、D、E、F各点作关于镜面的对称点A′、B′、C′、D′、E′F′;
②用虚线连接A′B′,E′C′,F′D′,就是“上”在平面镜中的像.
作图如下:
故选B
【点评】平面镜成像实验探究出的像与物的具体关系是:大小相等、连线与镜面垂直、到镜面的距离相等、左右相反;作物体在平面镜中所成的像,常用方法是:作出端点(或关键点)的像点,用虚线连接像点得到物体的像.
........
下载word文档附件
部分内容预览






只能预览部分内容,查看全部内容需要下载哦~
同专辑或相关资料
- 上一份试卷:2016年安徽省马鞍山市当涂县五校联考中考物理一模试卷(解析版)
- 下一份试卷:2016年广东省中考物理预测卷(解析版)
资料审核:czwlzx
资料格式:doc
资料版本:不限
适用地区:重庆
文件大小:0.00B
资料作者:仁义中学
审核人员:czwlzx
下载帮助:
- 下载说明:0点券资源无需下载权限,游客可以直接下载。
- 有点券资源为本站精品课件,只提供给vip会员下载,有效期式vip会员可以在有效期内下载本站所有资源。 查看 【申请有效期vip会员方法】 。
-
- 如果您无法下载到本资料,请先参照以下说明检查:
- 1、所有资料必须是登录后才能下载。
- 2、精品资料下载需要下载权限,请确保您是本站vip会员才可下载。有效期vip会员只受有效期限制,不受点券影响,有效期内即使点券用完,仍可继续下载。
- 4、如果鼠标左键下载时直接打开word文档,无法下载保存,可以右键鼠标选择“将链接另存为”下载word文件。
- 5、如果下载的是word文档,直接可用word软件打开;如果是压缩资料包,下载后请先用winrar解压软件解压,再使用对应软件word打开。
- 6、以上步骤检查后均无法解决问题,您可以到[帮助中心]寻找答案或向网站客服人员寻求支持。


会员登录
用户评论
(欢迎您的评论,评论有奖励哟!)