2012年山东省潍坊市中考物理试题及答案(word版)
【内容简介】
第1卷(选择题 35分)
一、本题共15小题,共35分.l一10小题,每个小题给出的四个选项中,只有一个是
正确的.选对的每小题得2分.ll—15小题。每个小题给出的四个选项中。至少
有一个是正确的.选对的每小题得3分.选对但不全的得2分。选错或不选的得0
分.选出答案后。用28铅笔将答题卡上对应的答案标号涂黑
1.在国际单位制中,长度、质量和时间的单位分别是
A.米(m)、千克(kg)、小时(h) B.千米(km)、千克(kg)、小时(h)
C.米(m)、千克(kg)、秒(s) D.米(m)、牛顿(N)、秒(s)
2.我们生活在充满声音的海洋里,歌声、风声、汽车喇叭声…….这些不同的声音具
有不同的特性,在繁华闹市区设立的噪声检测器是测定声音的
A.响度 B.音调 C.音色 D.频率
3.2011年4月,我国成功发射了第八颗北斗导航卫星,目前北斗卫星导航系统已应用
于测绘、电信、减灾救灾等诸多领域,该系统传递信息主要依靠
A.次声波 B.微波 C.超声波 D.光波
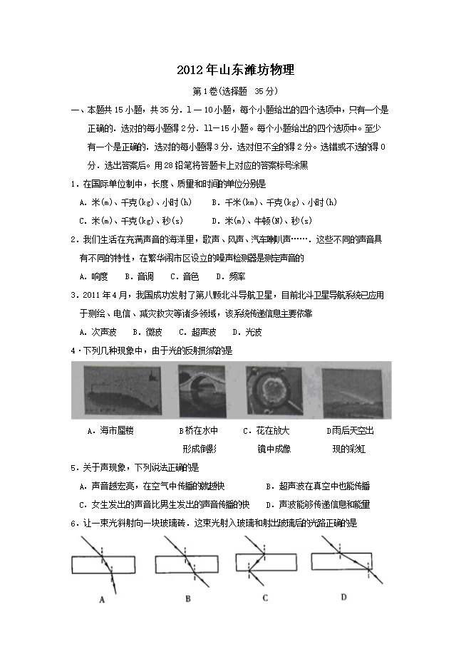
4•下列几种现象中,由于光的反射形成的是
A.海市蜃楼 B桥在水中 C.花在放大 D雨后天空出
形成倒影 镜中成像 现的彩虹
5.关于声现象,下列说法正确的是
A.声音越宏亮,在空气中传播的就越快 B.超声波在真空中也能传播
C.女生发出的声音比男生发出的声音传播的快 D.声波能够传递信息和能量
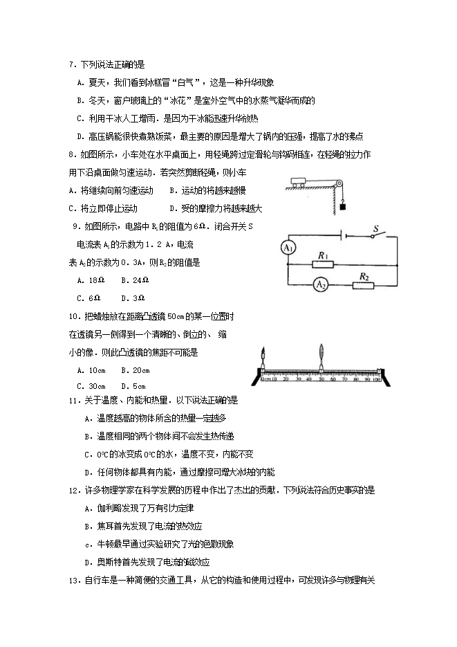
6.让一束光斜射向一块玻璃砖.这束光射入玻璃和射出玻璃后的光路正确的是
........
下载word文档压缩附件(.rar)
只能预览部分内容,查看全部内容需要下载哦~
同专辑或相关资料
资料审核:张刚
资料格式:doc
资料版本:不限
适用地区:山东
文件大小:0.00B
资料作者:潍坊市
审核人员:czwlzx
下载帮助:
- 下载说明:0点券资源无需下载权限,游客可以直接下载。
- 有点券资源为本站精品课件,只提供给vip会员下载,有效期式vip会员可以在有效期内下载本站所有资源。 查看 【申请有效期vip会员方法】 。
-
- 如果您无法下载到本资料,请先参照以下说明检查:
- 1、所有资料必须是登录后才能下载。
- 2、精品资料下载需要下载权限,请确保您是本站vip会员才可下载。有效期vip会员只受有效期限制,不受点券影响,有效期内即使点券用完,仍可继续下载。
- 4、如果鼠标左键下载时直接打开word文档,无法下载保存,可以右键鼠标选择“将链接另存为”下载word文件。
- 5、如果下载的是word文档,直接可用word软件打开;如果是压缩资料包,下载后请先用winrar解压软件解压,再使用对应软件word打开。
- 6、以上步骤检查后均无法解决问题,您可以到[帮助中心]寻找答案或向网站客服人员寻求支持。








会员登录
用户评论
(欢迎您的评论,评论有奖励哟!)