2020年湖南中考物理一轮满分攻略(课件+备考精练,含湖南6年真题):专题十 简单机械 (共6份打包)
【内容简介】1.定义:如图所示,一根硬棒,在力的作用下能绕着_________转动,这根硬棒就是杠杆.2.五要素(如图)(1)_______:杠杆可以绕其转动的点O.(2)________:使杠杆转动的力F1.(3)________:阻碍杠杆转动的力F2.4)动力臂:从支点O到__________________的距离L1.(5)阻力臂:从支点O到__________________的距离L2.3.杠杆平衡状态:_____________(用字母表示),这就是阿基米德发现的杠杆原理.4.分类及应用(1)看支点:看支点的位置是否正确(2)看力的作用点及方向:支点在中间,阻力方向与动力方向相同;支点在两边,阻力方向与动力方向相反(3)看力的大小:大小不同的力用长短不同的线段区分(4)力臂:从支点向力的作用线画垂线,支点到垂足的距离即为力臂
部分内容预览
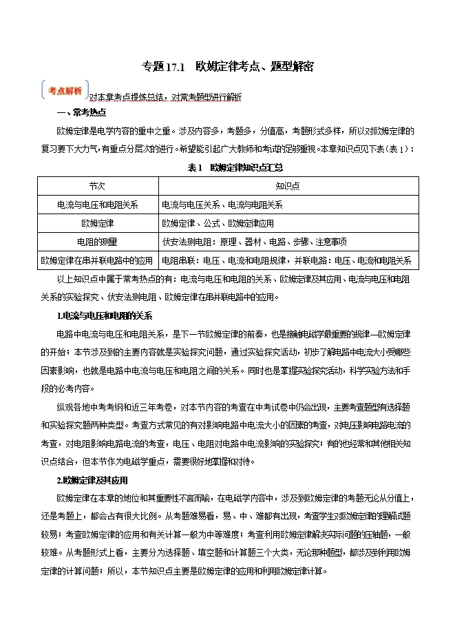
/专题17.1 欧姆定律(考点、题型解密)/ea118b1d061931eb/ea118b1d061931eb_1.jpg)
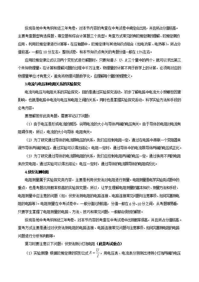
/专题17.1 欧姆定律(考点、题型解密)/ea118b1d061931eb/ea118b1d061931eb_2.jpg)
/专题17.1 欧姆定律(考点、题型解密)/ea118b1d061931eb/ea118b1d061931eb_3.jpg)
只能预览部分内容,查看全部内容需要下载哦~
同专辑或相关资料
- 2782025年中考物理高频易错考前预测题--简单机械及机械效率(含解析)
- 772025年中考物理基础知识复习课件:第10讲 简单机械
- 654简单机械--2025年中考物理复习教材知识点及探究实验考点梳理
- 100【教学课件】人教版八年级物理 第十二章 简单机械 第3节 机械效率 精品课件与配套教案
- 98【教学课件】人教版八年级物理 第十二章 简单机械 第2节 滑轮 精品课件与配套教案
- 115【教学课件】人教版八年级物理 第十二章 简单机械 第1节 杠杆 精品课件与配套教案
- 409全国各省市三年(2019-2021)中考物理真题分类汇编:08 简单机械(原卷版和解析版)
- 17009 简单机械--安徽省5年(2017-2021)中考1年模拟物理分类汇编专题(原卷版和解析版)
资料审核:czwlzx
下载帮助:
- 下载说明:
- 1、课件预览只显示部分内容,不代表全部内容;如果想了解全部内容,需要下载课件。课件预览速度较慢,请耐心等待或刷新页面;即使不能预览也可以正常下载课件。
- 2、0点券课件无需下载权限,游客可以直接下载。
- 3、有点券课件为本站精品课件,只提供给vip会员下载,有效期式vip会员可以在有效期内下载本站所有资源。 查看 【申请有效期vip会员方法】 。
-
- 如果您无法下载到本资料,请先参照以下说明检查:
- 1、精品资料必须是登录后才能下载。
- 2、精品资料需要下载权限,请确保您是本站vip会员才可下载。有效期vip会员只受有效期限制,不受点券影响,有效期内即使点券用完,仍可继续下载。
- 4、如果鼠标左键下载时只能打开ppt课件,无法下载保存,可以右键鼠标选择“将链接另存为”下载课件。
- 5、如果下载的是压缩资料包,下载后请先用winrar解压软件解压,再使用对应软件(PPT/flash/视频播放器/等等)打开。
- 6、以上步骤检查后均无法解决问题,您可以到[帮助中心]寻找答案或向网站客服人员寻求支持。


会员登录
用户评论
(欢迎您的评论,评论有奖励哟!)