【教学课件】人教版八年级物理 第九章 压强 第1节 压强 精品课件与配套教案
【内容简介】【ppt3~5】展示图片引入:通过三组照片的对比,提出问题,引导学生进行思考并表达自己的想法【ppt6】压力联系前面所学内容,从概念、力的示意图进一步认识压力;引导学生思考压力与重力的关系【ppt7】分别从定义、产生原因、方向及作用点比较压力与重力;明确什么情况下压力与重力大小相等【ppt8】回顾力的作用效果,知道压力的作用效果主要体现在形变,展示两幅图片,让学生猜想压力作用效果与什么有关【ppt9】展示图片展示两幅图片,让学生继续猜想压力作用效果还与什么有关,最后展示奶茶吸管
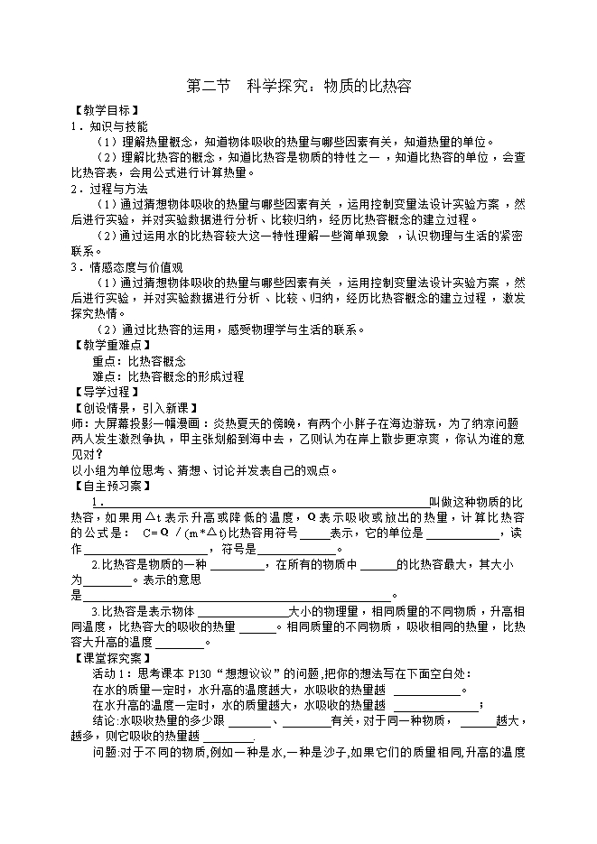
部分内容预览
:13.2科学探究:物质的比热容/92f41a2008a97053/92f41a2008a97053_1.jpg)
:13.2科学探究:物质的比热容/92f41a2008a97053/92f41a2008a97053_2.jpg)
:13.2科学探究:物质的比热容/92f41a2008a97053/92f41a2008a97053_3.jpg)



只能预览部分内容,查看全部内容需要下载哦~
同专辑或相关资料
- 569.1 压强(两课时)---2024苏科版物理八年级下册同步ppt课件
- 2362025年中考物理高频易错考前预测题--压强(含解析)
- 552025年中考物理基础知识复习课件:第9讲 压强
- 458.1.1 压强---2024-2025学年沪粤版物理八年级下册同步教学课件
- 388.1 压强 第2课时--2024-2025北师大版八年级下学期物理名师课件
- 468.1 压强 第1课时--2024-2025北师大版八年级下学期物理名师课件
- 776第9讲 压强 液体的压强--2025年甘肃中考物理一轮专题复习分点练(原卷版和解析版)
- 739.1 压强 第2课时--2024-2025人教版八年级下学期物理名师课件
资料审核:czwlzx
下载帮助:
- 下载说明:
- 1、课件预览只显示部分内容,不代表全部内容;如果想了解全部内容,需要下载课件。课件预览速度较慢,请耐心等待或刷新页面;即使不能预览也可以正常下载课件。
- 2、0点券课件无需下载权限,游客可以直接下载。
- 3、有点券课件为本站精品课件,只提供给vip会员下载,有效期式vip会员可以在有效期内下载本站所有资源。 查看 【申请有效期vip会员方法】 。
-
- 如果您无法下载到本资料,请先参照以下说明检查:
- 1、精品资料必须是登录后才能下载。
- 2、精品资料需要下载权限,请确保您是本站vip会员才可下载。有效期vip会员只受有效期限制,不受点券影响,有效期内即使点券用完,仍可继续下载。
- 4、如果鼠标左键下载时只能打开ppt课件,无法下载保存,可以右键鼠标选择“将链接另存为”下载课件。
- 5、如果下载的是压缩资料包,下载后请先用winrar解压软件解压,再使用对应软件(PPT/flash/视频播放器/等等)打开。
- 6、以上步骤检查后均无法解决问题,您可以到[帮助中心]寻找答案或向网站客服人员寻求支持。


会员登录
用户评论
(欢迎您的评论,评论有奖励哟!)